Dans un monde où la communication prend une importance croissante à travers les systèmes d’information, il devient essentiel de vérifier, d’un point de vue légal et déontologique, la validité des informations intégrées dans le SI de l’entreprise.
Les processus d’agrément fournisseurs constituent une nécessité de plus en plus forte. Ils permettent de s’assurer que les fournisseurs respectent les réglementations en vigueur et les règles déontologiques, afin d’éviter que des systèmes de sous-traitance mal maîtrisés conduisent à l’emploi de ressources ne respectant pas les règles d’éthique ou de sécurité.
Loin d’être un simple détail administratif, c’est une responsabilité juridique qui engage la direction.
Travail dissimulé, défaut de vérification des obligations sociales, absence de traçabilité des validations : autant de risques concrets pour les organisations qui gèrent encore leurs agréments par email et tableurs.
L’alternative existe. Elle passe par des workflows documentaires pré-configurés qui structurent chaque étape du processus d’agrément.
Le vrai problème des agréments, ce n’est pas le formulaire. C’est le circuit de validation.
Un processus d’agrément fournisseur implique généralement plusieurs acteurs : service achats, juridique, conformité, direction financière. Chaque acteur doit valider un ensemble de documents spécifiques à son périmètre.
Concrètement, un processus d’agrément rigoureux doit comporter plusieurs étapes :
1. Analyse et notation des fournisseurs candidats
Le service achats part d’une liste de fournisseurs proposés par domaine d’activité, souvent compilée dans un tableau Excel. Chaque fournisseur est analysé et noté selon des critères propres à son domaine d’activité, puis un statut agréé ou non-agréé lui est attribué. Cette phase constitue le filtre initial qui évite d’engager des ressources sur des dossiers non conformes.
2. Rédaction d’un mémorandum
Ce document synthétise les analyses et rapports réalisés sur le fournisseur, en explicitant les raisons de la notation attribuée. Il constitue la pièce maîtresse du dossier d’agrément : c’est lui qui sera consulté en cas d’audit ou de litige.
3. Passage dans un circuit de validation multi-niveaux
La multiplicité des valideurs est un élément essentiel du processus. La décision ne doit pas reposer sur une seule personne. Le nombre de niveaux dépend de l’organisation et de la taille de l’entreprise.
4. Archivage et mise à jour du dossier fournisseur
Le dossier final intègre le mémorandum, les fiches de notation et d’évaluation, les éléments de référencement, et les courriers d’agrément ou de rejet. Cette dernière étape permet, par une simple consultation de la fiche fournisseur, d’auditer le processus a posteriori.
Dans la pratique, beaucoup d’organisations gèrent encore ces étapes avec des circuits manuels. Des emails avec pièces jointes, des tableaux Excel partagés, des validations par reply “OK” sur un fil de discussion.
Le résultat est prévisible : des dossiers incomplets, des validations qui traînent, des responsabilités floues. Et surtout : aucune traçabilité fiable en cas de contrôle.

Des workflows pré-configurés pour démarrer en jours, pas en mois
Prenons notre exemple chez Mycellia, éditeur français de GED collaborative, pour un workflow d’agrément fournisseur.
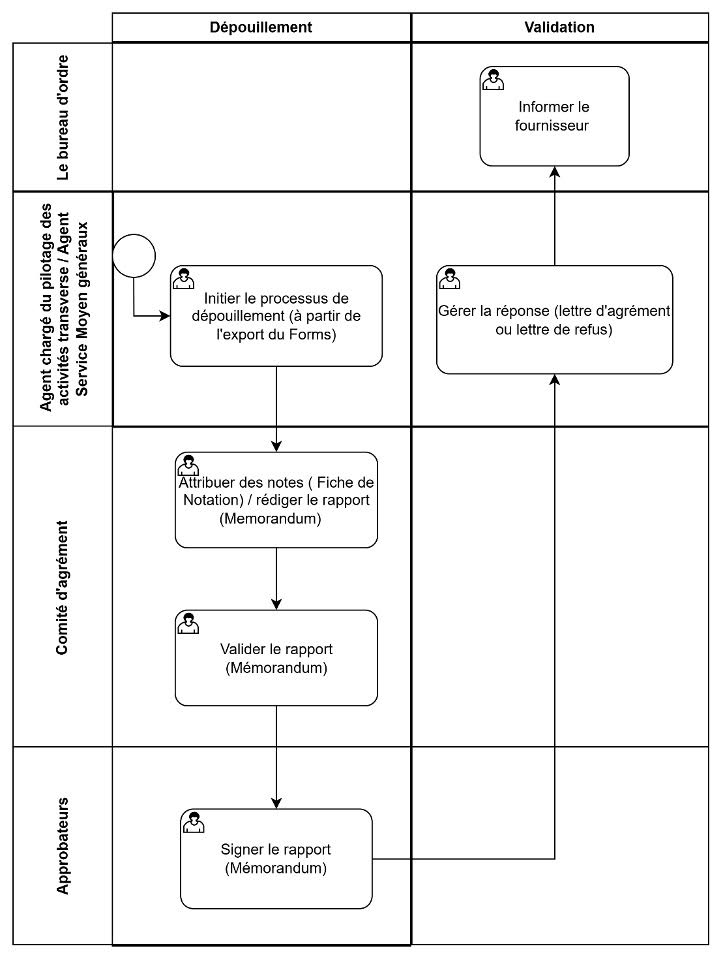
Le processus de comité d’agrément suit une logique claire : le service achats reçoit une liste de fournisseurs proposés par domaine d’activité.
Chaque fournisseur est ensuite noté selon des critères propres à son domaine, et un statut agréé ou non-agréé lui est attribué. Un mémorandum accompagne cette notation pour expliciter les raisons de la décision parce qu’un “non” sans explication, ça ne fait avancer personne.

Le dossier passe ensuite par un circuit de validation en deux temps : d’abord les spécialistes métier qui vérifient la pertinence technique du rapport, puis le cercle de décision (généralement les directeurs) qui valide définitivement.
Une fois la décision actée, le système génère automatiquement les courriers (acceptation ou rejet) ainsi que les fiches de notation à destination des fournisseurs.

Et tout ça reste connecté à la fiche fournisseur, qui conserve l’historique complet de la démarche d’agrément. Pas besoin d’aller chercher dans trois dossiers différents pour retrouver pourquoi tel fournisseur a été refusé il y a deux ans.

Pour les agréments fournisseurs, le workflow type couvre l’intégralité du processus décrit ci-dessus :
Résultat :
✔ Déploiement en quelques jours, pas en mois
✔ Conformité réglementaire démontrable
✔ Audit a posteriori par simple consultation de la fiche fournisseur
✔ Responsabilités clairement attribuées à chaque étape
Vous souhaitez en savoir plus sur nos workflows pré-configurés ?
Processus structuré = protection
Toutes les organisations ne gèrent pas des centaines de fournisseurs. Mais pour celles qui le font, la question n’est plus “faut-il digitaliser les agréments ?” mais “comment le faire de manière traçable et auditable ?”.
Les organisations particulièrement concernées :
Banques et assurances : obligations KYC et KYS (Know Your Supplier), contrôles anti-blanchiment, conformité ACPR. Un fournisseur non agréé peut invalider des audits entiers.
Industrie et BTP : vérification des obligations sociales, attestations Urssaf, certifications sécurité. Le risque pénal est réel en cas de travail dissimulé chez un sous-traitant.
Secteur public et collectivités : marchés publics, sous-traitance, respect du code de la commande publique.
Grandes entreprises multi-sites : harmonisation des pratiques entre filiales, consolidation des données fournisseurs, audits internes.
La conformité fournisseurs ne devrait pas être un projet informatique
Il y a encore cette idée que structurer les agréments fournisseurs nécessite un projet IT de plusieurs mois, avec cahier des charges, développements spécifiques et formation lourde.
C’est une vision datée.
Avec des workflows pré-configurés, une organisation peut passer d’un processus manuel à un processus tracé et auditable en quelques jours. Les valideurs retrouvent leurs tâches dans leur tableau de bord. Les relances sont automatiques. L’historique est complet. Et surtout : une simple consultation de la fiche fournisseur permet d’auditer l’intégralité du processus a posteriori.
Loin d’être plus compliqué, c’est simplement une autre façon d’aborder la gestion des agréments, avec de la traçabilité plutôt que de la confiance implicite.
Vous souhaitez découvrir nos workflows pré-configurés pour la gestion des agréments fournisseurs ?